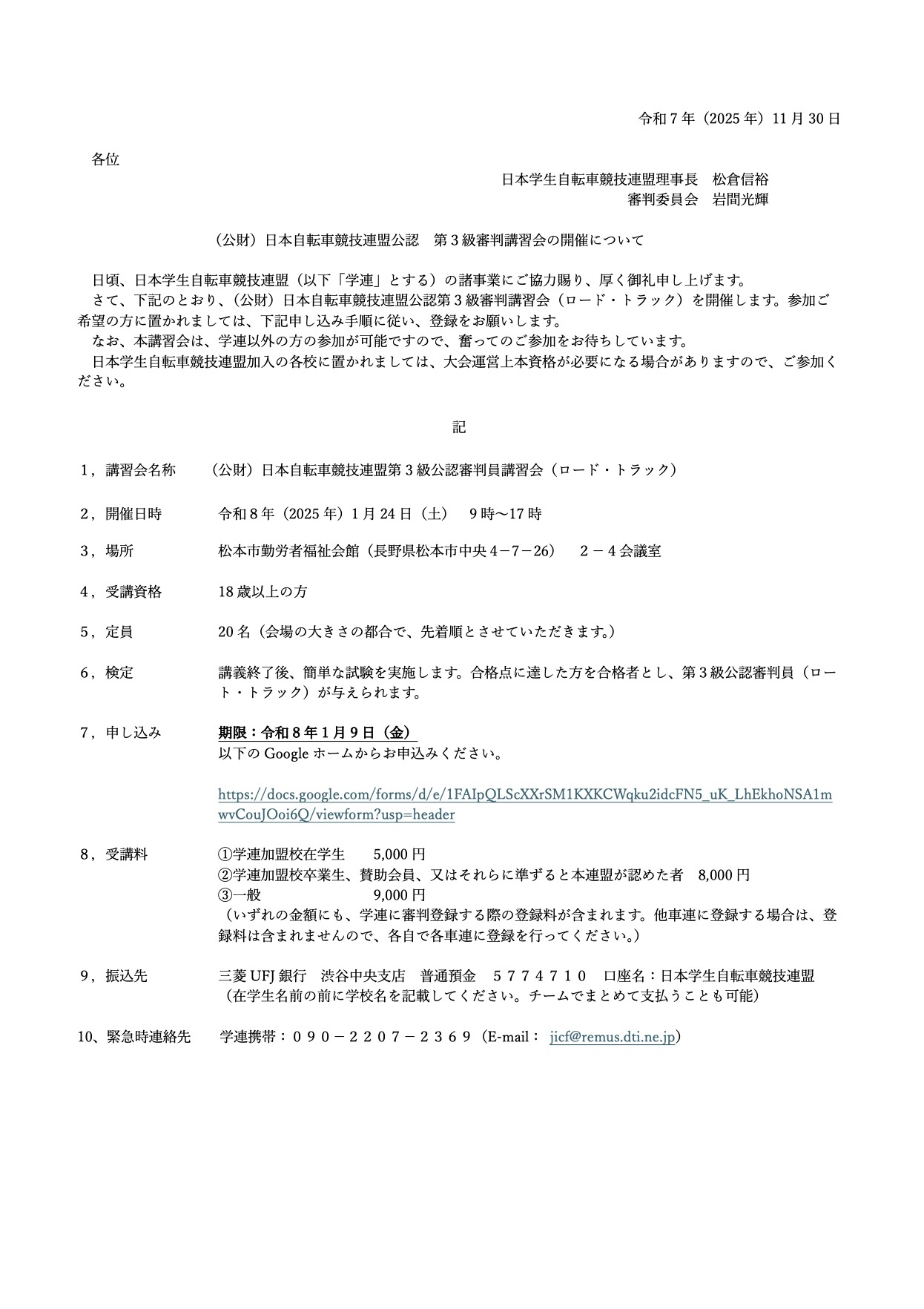
ダウンロードデータ 申込締切:2026/01/09 2025/11/30: 3級公認審判講習会について(PDF)
「未分類」カテゴリーアーカイブ
(学連後援大会)第36回 東京六大学対抗自転車競技大会
全日本RCS第8戦 埼玉県川島町小見野クリテリウムラウンド
【開催見送り】2025RCS浮城の街行田ラウンド
全日本RCS第6戦 大島サンセットパームライン・個人ロード TT ラウンド & 第7戦 大島三原山御神火スカイライン・ヒルクライムラウンド
ダウンロードデータ 申込締切:2025/10/20 【共通】 2025/11/03:昇格者情報(PDF) 2025/10/31:コミニュケ1(ペナルティ) 2025/10/20:エントリー受信者兼セーフティ・ライド研修等受講状況一覧(PDF)※ 10/21更新 2025/10/04:大会要項(PDF) 2025/10/05:エントリーシート(Excel) 【RCS第6戦 個人ロードTTラウンド】 2025/11/03:大会結果(PDF) 【RCS第7戦 ヒルクライムラウンド】 2025/11/03:大会結果(PDF)
第60回 全日本学生自転車競技トラック新人戦・西日本大会
ダウンロードデータ 申込締切:2025/09/23 2025/10/16:Communique2-9(リザルト)(PDF) 2025/10/10:Communique1(PDF) 2025/10/10:インフォメーション1(PDF) 2025/10/10:時程表_組合せ表(PDF) 2025/09/27:エントリー受信者兼セーフティ・ライド研修等受講状況一覧(PDF)※ 9/29追記 選手 監督・チームスタッフ 2025/09/12:エントリーシート(Excel) 2025/09/12:大会要項(PDF)
JICFセーフティライド認定講習「サイクルスクール@向ヶ丘自動車学校」9月15日(月・祝)
申込締切:2025/09/01 2025/10/10:修了者一覧(PDF) 2025/08/23:エントリーページ(WEB) 2025/08/23:受講認定申込フォーム(googleフォーム) 2025/08/20:要項(PDF) ※WEB申し込み、Googleフォームの入力、両方を行ってください。
2025年度日本学生自転車競技連盟JICF マディソン座学講習(e-ラーニング)
受講期日:各レースのエントリー期限日(インカレ:2025/7/28) 2025/07/25:受講修了者名簿(7/28時点WEBテスト合格者)(PDF) ※7/29更新 2025/07/07:受講申し込みフォーム(Google) 2025/07/07:マディソン座学講習(e-ラーニング)要項(PDF)
Screenshot
全日本学生RCS第5戦・第19回白馬クリテリウムラウンド
ダウンロードデータ 申込締切:2025/07/18 2025/08/04:全コミュニケ(PDF) 2025/08/03:2日目クラス3リザルト(PDF) 2025/08/02:1日目リザルト、2日目スタートリスト(PDF)※ 8/3一部修正 2025/08/02:1日目テンポレース周回数の変更(PDF) 2025/08/01:プログラム(PDF) 2025/07/31:スタートリスト(PDF) 2025/07/31:時程表(PDF) 2025/07/21:エントリー受信者兼セーフティ・ライド研修等受講状況一覧(PDF)※ 7/23 更新 2025/06/22:エントリーシート(Excel) 2025/06/21:宿泊申し込み(Word) 2025/06/20:大会要領(PDF)※ 7/4 一部修正

























