コンテンツへスキップ

日本学生自転車競技連盟公式HP

Japan Intercollegiate Cycling Federation official site

  • JICFホーム
  • 大会カレンダー
    • 2026年度大会情報
    • 2025年度大会情報
    • 2024年度大会情報
    • 2023年度大会情報
    • 2022年度大会情報
    • 2021年度大会情報
  • 事務連絡
    • 事務連絡
    • 新型コロナウイルス感染防止に関する通知
  • ランキング
    • トラックランキング
    • ロードランキング
    • 年間最優秀選手表彰
  • JICFとは
    • 学連案内(沿革・組織図・規程)
    • 計画書・報告書
    • 加盟・登記について
    • 競技規則情報
    • 大会参加基準・代表指針
      • 2026年度版
      • 2025年度版
      • 2024年度版
      • 2023年度版
      • 2022年度版
      • 2021年度版
    • 賛助会員 募集
    • 大会当番校・学生委員会について
    • 記録集
    • 欧州遠征事業報告書
    • 学連事務局所在地
  • 申請書式
  • 特設情報サイト
日本学生自転車競技連盟公式HP

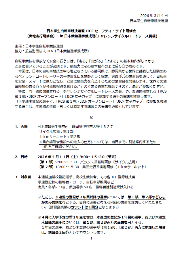
【4/11】JICFセーフティ・ライド研修会(実地走行研修会) in 日本競輪選手養成所

 

ダウンロードデータ 申込締切 2026/04/04 17:00

2026/03/02:申込フォーム(GOOGLE)
2026/03/02:実施要項(PDF)

 

カテゴリー: 未分類 | 投稿日: 2026年3月2日 | 投稿者: 児玉たけし

投稿ナビゲーション

← 【4/12】JICFセーフティライド認定講習「サイクルスクール@守谷自動車学校」 (JICF実地研修受講修了認定)TCF子供/オトナのための自転車学校 in 西武園競輪場 →

ページ内検索はこちらからどうぞ

スポンサーサイト

Proudly powered by WordPress