日本学生自転車競技連盟公式HP

Japan Intercollegiate Cycling Federation official site

コンテンツへスキップ
  • JICFホーム
  • 大会カレンダー
    • 2026年度大会情報
    • 2025年度大会情報
    • 2024年度大会情報
    • 2023年度大会情報
    • 2022年度大会情報
    • 2021年度大会情報
    • 2020年度大会情報
    • 2019年度大会情報
    • 2018年度大会情報
    • 2017年度大会情報
    • 2016年度大会情報
  • 事務連絡
    • 事務連絡
    • 新型コロナウイルス感染防止に関する通知
  • ランキング
    • トラックランキング
    • ロードランキング
    • 年間最優秀選手表彰
  • JICFとは
    • 学連案内(沿革・組織図・規程)
    • 計画書・報告書
    • 加盟・登記について
    • 競技規則情報
    • 大会参加基準・代表指針
      • 2025年度版
      • 2024年度版
      • 2023年度版
      • 2022年度版
      • 2021年度版
      • 2020年度版
      • 2019年度版
      • 2018年度版
      • 2017年度版
      • 2016年度版
    • 賛助会員 募集
    • 大会当番校・学生委員会について
    • 記録集
    • 欧州遠征事業報告書
    • 学連事務局所在地
  • 申請書式
  • 特設情報サイト
日本学生自転車競技連盟公式HP

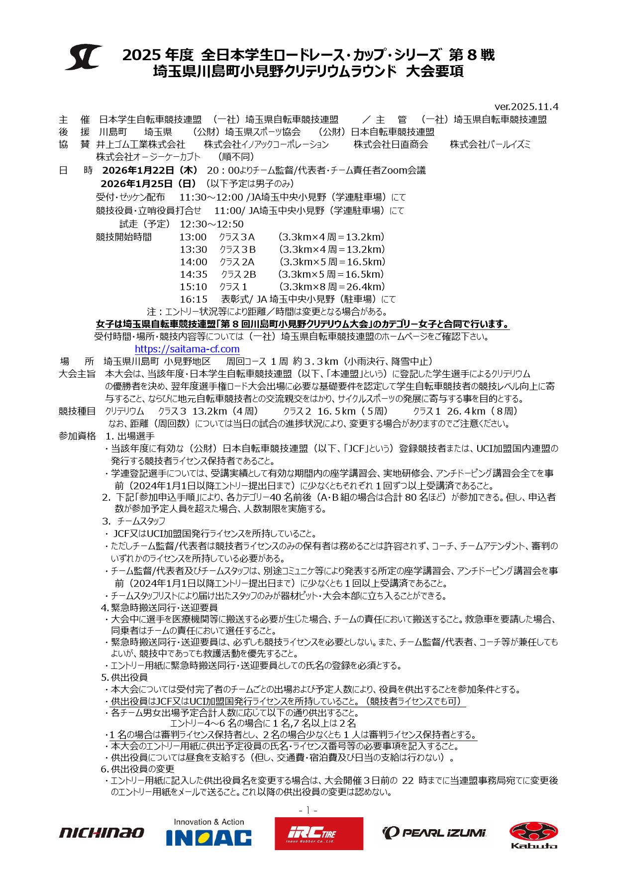
全日本RCS第8戦 埼玉県川島町小見野クリテリウムラウンド

【ダウンロードリンク】申込締切:2026/01/13
2025/11/13:エントリーシート(Excel)
2025/11/04:大会要項(PDF)※11月13日更新

カテゴリー: 未分類 | 投稿日: 2025年11月4日 | 投稿者: 武夫井上

投稿ナビゲーション

← 2025年度全日本学生トラックレースシリーズ第4戦 千葉ラウンド(JBCF共催) 【重要】2026年ライセンス継続申請開始のお知らせ →

スポンサーサイト

uci_logoスクリーンショット 2015-01-18 20.07.51

カテゴリー

  • #01お知らせ
  • #02大会概要
  • #03競技結果
  • #04インカレ
  • #05選手権大会
  • #06RCS
  • #07TRS
  • #08東日本学連
  • #09西日本学連
  • #10他大会
  • #11国際活動
  • #12会議/講習
  • #13その他
  • #14事務連絡
  • #15競技規則情報
  • #16選手
  • 未分類

メタ情報

  • ログイン
  • 投稿フィード
  • コメントフィード
  • WordPress.org
Proudly powered by WordPress